開雲體育
首页
開雲體育
集团介绍
集团创建于1971年,是科技部命名的全国首批创新型企业。
旗下子公司
旗下10多家生产型、研发型子公司分布泰州、北京、上海、南京、广州、成都、苏州、常州等地。
科学创新
研发中心
四大研发基地,千人研究团队,聚焦药物创新,共筑健康未来。
产品
中西药并举,拓展大健康,拥有多品牌、多元化的产品矩阵。
企业责任
ESG
我们做的越多,他们离幸福越近。
质量建设
以文化引领,精心打造具有扬子江特色的质量管理体系。
開雲體育app
媒体报道
关注我们,让您随时了解最新媒体报道。
集团动态
关注我们,让您随时了解最新集团动态。
加入我们
校园招聘
相约扬子江,青春再起航。
社会招聘
加入我们,为人民健康事业贡献一份力量。
人才发展
助力员工成为更好的自己。
员工与文化
员工福利
我们礼遇每一位携手并进的伙伴。
企业文化理念
求索进取,护佑众生。
职工活动
丰富多彩的职工活动。
党建园地
党建领航,扬子江点燃奋进新征程的“红色引擎”。
简体中文
English
简体中文
关闭
English
開雲體育
科学创新
企业责任
開雲體育app
加入我们
员工与文化
招标采购
媒体中心
加入我们
企业责任
联系我们
隐私声明
法律声明
不良事件上报
关闭
热门推荐
集团动态
媒体报道
产品服务
党建园地
企业责任
招标采购
首页
招标采购
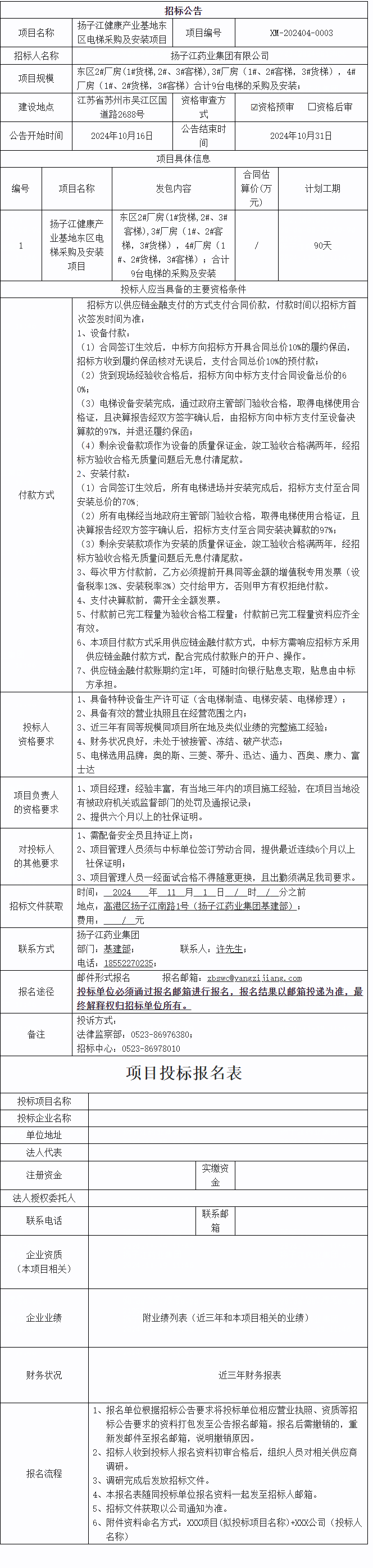
扬子江健康产业基地东区电梯采购及安装项目
发布时间:2024-10-16
0
返回
澳门新葡京博彩官网
沙巴体育
世界杯买球
澳门金沙娱乐城官网
亚洲十大足彩排行榜